CMOS傳輸門由一個PMOS和一個NMOS管并聯構成,傳輸門(TG)就是一種傳輸模擬信號的模擬開關。
傳輸門工作原理
TP和TN是結構對稱的器件,它們的漏極和源極是可互換的。設它們的開啟電壓|VT|=2V且輸入模擬信號的變化范圍為-5V到+5V。為使襯底與漏源極之間的PN結任何時刻都不致正偏,故TP的襯底接+5V電壓,而TN的襯底接-5V電壓。兩管的柵極由互補的信號電壓(+5V和-5V)來控制,分別用C和!C表示。
傳輸門的工作情況如下:當C端接低電壓-5V時TN的柵壓即為-5V,vI取-5V到+5V范圍內的任意值時,TN不導通。同時、TP的柵壓為+5V,TP亦不導通??梢姡擟端接低電壓時,開關是斷開的。為使開關接通,可將C端接高電壓+5V。此時TN的柵壓為+5V,vI在-5V到+3V的范圍內,TN導通。同時TP的棚壓為-5V,vI在-3V到+5V的范圍內TP將導通。
由上分析可知,當vI<+3V時,僅有TN導通,而當vI>-3V時,僅有TP導通當vI在-3V到+3V的范圍內,TN和TP兩管均導通。進一步分析還可看到,一管導通的程度愈深,另一管的導通程度則相應地減小。換句話說,當一管的導通電阻減小,則另一管的導通電阻就增加。由于兩管系并聯運行,可近似地認為開關的導通電阻近似為一常數。這是CMOS傳輸出門的優點。在正常工作時,模擬開關的導通電阻值約為數百歐,當它與輸入阻抗為兆歐級的運放串接時,可以忽略不計。
傳輸門電路圖
傳輸門或模擬開關被定義為一種電子元件,它將選擇性地阻止或傳遞從輸入到輸出的信號電平。該固態開關由pMOS晶體管和nMOS晶體管組成??刂茤艠O以互補方式偏置,因此兩個晶體管要么打開,要么關閉。
當節點A上的電壓為邏輯1時,互補邏輯0施加于節點/A,允許兩個晶體管在IN到OUT處傳導和傳遞信號。當節點/A上的電壓為邏輯0時,互補邏輯1施加到節點A,關閉兩個晶體管,并在IN和OUT節點上強制高阻抗條件。這種高阻抗條件代表DS3690通道可能反映下游的第三種“狀態”(高、低或高阻態)。
原理圖(圖1)包括IN和OUT的任意標簽,因為如果這些標簽被反轉,電路將以相同的方式工作。這種設計提供了真正的雙向連接,而不會降低輸入信號。

傳輸門的公共電路符號描述了電路操作的雙向性質(圖 2)。

傳輸門的用途:
傳輸門通常用作邏輯電路的構建模塊,例如D鎖存器或D觸發器。作為獨立電路,傳輸門可以在熱插入或拔出期間將一個或多個組件與實時信號隔離。在安全應用中,它們可以有選擇地阻止關鍵信號或數據在未經適當硬件控制授權的情況下傳輸。
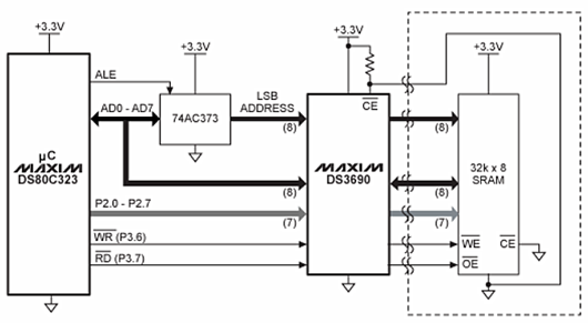
圖3中的連接方案設計用于隔離微處理器和存儲器組件之間的I/O總線,以防存儲器被移除。SRAM以物理方式安裝在可移動存儲卡上;DS3690傳輸門用于隔離通過連接器路由的各種信號。

SRAM的接地連接通過連接器反饋,以下拉DS3690芯片使能(/CE)引腳。此操作在安裝存儲卡時啟用傳輸門。
〈烜芯微/XXW〉專業制造二極管,三極管,MOS管,橋堆等,20年,工廠直銷省20%,上萬家電路電器生產企業選用,專業的工程師幫您穩定好每一批產品,如果您有遇到什么需要幫助解決的,可以直接聯系下方的聯系號碼或加QQ/微信,由我們的銷售經理給您精準的報價以及產品介紹
聯系號碼:18923864027(同微信)
QQ:709211280

