對于絕大部分buck芯片而言其上下兩管都集成到芯片內部,那么該如何觀測兩管的工作狀況呢?實際應用中我們通過觀測上下兩管交替點的電壓來判斷上下MOS管的開通與關斷情況,并將這一點稱為SW,如下圖所示。


怎么測SW
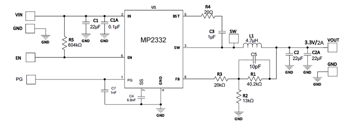
以MP2332為例,作為一款完全集成的高頻、同步、整流、降壓開關變換器,MP2332采用恒定導通時間 (COT) 控制實現了快速瞬態響應、簡單的環路設計和快速輸出調節。在寬輸入4.2V到1.8V范圍內可以滿足 2A 的輸出電流,除此外MP2332還有出色的負載和線性調節性能及優秀的待機功耗,其靜態電流 Iq 只有200μA。
應用實例


在EV2332板上,只需要將示波器探頭鉤住該SW測試點,探頭接地端接GND測試點,當正常上電后,即可在示波器上讀出SW電壓波形。線路連接圖如下:


SW圖像讀取信息
通過SW波形可以判斷出芯片工作狀態:輕載降頻PFM和CCM狀態。
MP2232空載啟動時SW波形:為了在短時間內建立輸出電壓,開關比較密集,當輸出電壓建立后開關波形稀疏間隔約2ms才會有開關動作。輕載條件下,MOS管導通交疊區產生的開關損耗占據主導地位,為了提高效率,芯片將進入輕載降頻模式PFM。當電感電流降為零時,low-side driver進入(Hi-Z)態。輸出電容通過電阻R1和R2緩慢放電到GND。當VFB下降到VREF以下時,高邊MOS打開此時才會在示波器上看到SW波形。輸出電壓會通過電感與MOS寄生電容進行LC諧振放電。


將上述PFM的SW波形展開即為下圖,這里可以結合CH4電感電流進行分析。第一階段:上管導通,Vin給電感和負載供電,電感電流以固定斜率上升(U_L=L di/dt )。第二階段:上管關斷,下管續流,此時電感電流以固定斜率下降。第三階段:電感儲能釋放完畢,續流回路斷開,但此時上管還未打開,電感及回路中寄生電容會形成LC阻尼震蕩,以Vout為中心進行諧振。


MP2232 當電感電流不再為零,芯片將進入連續導通模式(CCM)。即上下管交替開通關斷,當高側MOSFET (HS-FET)處于關斷狀態時,低側MOSFET(LS-FET)導通,兩管交替導通,此時SW波形為固定頻率下的PWM波形。


將CCM 的SW波形展開即為下圖:


在此情況下SW我們可以讀出上下管分別導通的時間,如圖中高電平為上管開通時間,其電壓值等于Vin,低電平為下管的開通時間其電壓值等于0。對于一個周期而言,上管開通時間ton與整個周期T的比值為占空比D。在CCM模式下,設輸入電壓為E,輸出電壓為U(平均值)。在整個周期內


化簡后可以得到 D=U/E。
由此可知,在實際操作中,我們可以通過觀測PFM和CCM 等不同狀態下的SW波形,分析判斷buck電路工作是否正常。
〈烜芯微/XXW〉專業制造二極管,三極管,MOS管,橋堆等,20年,工廠直銷省20%,上萬家電路電器生產企業選用,專業的工程師幫您穩定好每一批產品,如果您有遇到什么需要幫助解決的,可以直接聯系下方的聯系號碼或加QQ/微信,由我們的銷售經理給您精準的報價以及產品介紹
聯系號碼:18923864027(同微信)
QQ:709211280

